客服电话:400-8559558
游戏咨询:在线客服
充值咨询:在线客服
1)为落实未成年人沉迷网络游戏,本游戏设有用户实名认证系统,年满18周岁及以上的用户才可进入游戏。
2)本游戏剧情简单且积极向上,没有基于真实历史和现实事件的改编内容。游戏玩法基于基本手操,鼓励玩家通过简单操作达成目标。
3)本游戏里有组队模式玩法,需要玩家互相配合,互帮互助来完成比赛,有助于培养玩家的团队协作能力。
顺网游戏2025-09-29
《乱世诸侯》9月30日更新公告
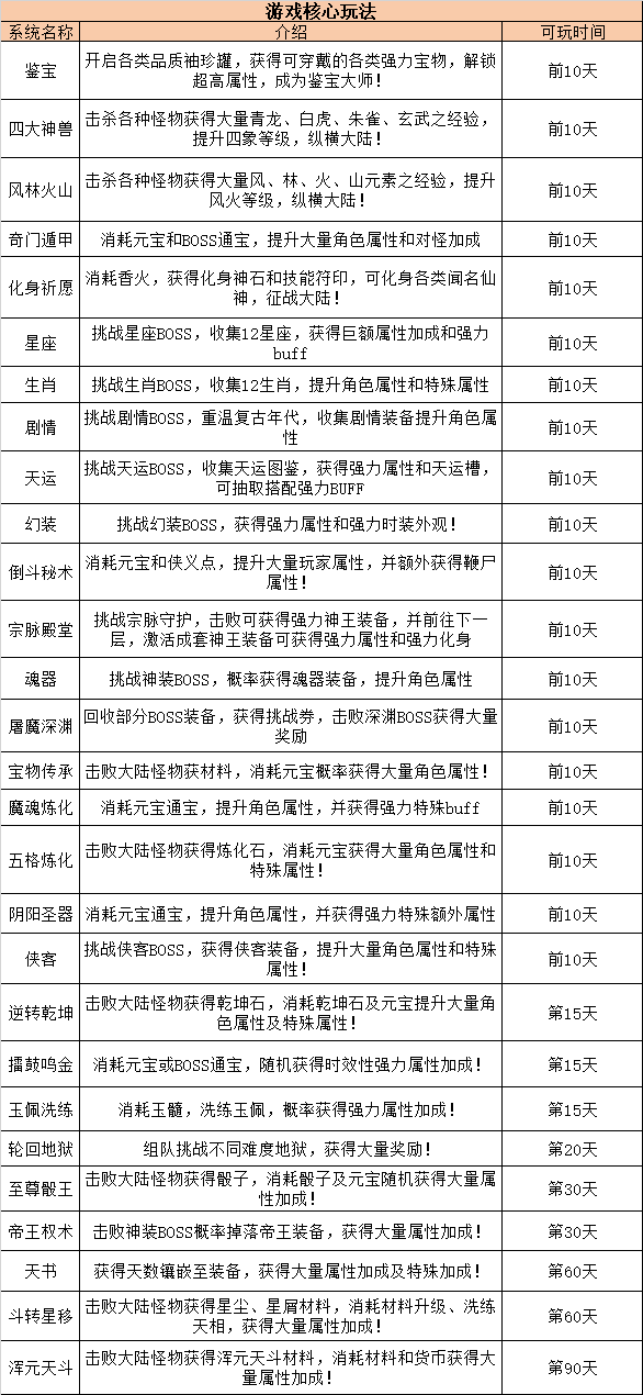
游戏简介